關于我們
中河安交建設集團有限公司創立于2020 年
業務涉及公路、市政、水利等全方位施工領域
業務涉及公路、市政、水利等全方位施工領域
中河安交建設集團有限公司創立于2020 年,公司業務涉及公路、市政、水利等全方位施工領域。公司業務范圍廣闊,自有多種公路大型設備及高精尖人才隊伍,致力于打造成為全方位、高標準的施工企業。公司目前主要承接業務為工程施工總承包與專業分包。現擁有公路工程施工總承包貳級資質、市政公用工程施工總承包貳級資質、水利水電工程施工總承包貳級資質、公路路面工程專項承包貳級資質和公路路基工程專項承包貳級資質。我們秉承重信用、守合同、保質量的合作理念,把客戶價值融入到企業的發展中,全力滿足客戶需求的同時,不斷進行施工技術及設備創新和服務提升,堅持在質量中求生存,在創新中求發展,在合作中求共贏。公司遵循勠力同行、合作共贏的發展理念,在業務的開展中,憑借良好的質量與信譽,獲得了政府機構的表彰認可和多家合作單位的一致好評。公司下設多個職能部門,現有在職員工70 余人。公司本著“以人為本,效率合作”的人才理念,在人才戰略機制引進的同時,重視員工的潛能發展與職業規劃,把員工切身利益與客戶利益、企業利益緊密結合,全力打造一支高素質、復合型的技能人才隊伍。目前公司已擁有深造員工 40 余人,包含一級建造師、二級建造師、高級工程師、中級工程師及各專業中高級晉升的人員和多項證書。員工是企業的核心競爭力、亦是企業財富創造者,充分尊重并樹立員工的主人翁精神,與員工同心同德、共謀發展是企業貫穿始終的用人方針。 公司不斷追求誠信、創新、共贏的管理方法,遵循“不忘初心、牢記使命”的企業精神和“認真、務實、嚴謹”的工作理念。在未來的藍圖規劃中,我們將不負盛世年華,振翅翱翔,以央企、國企等大型龍頭企業為目標,與合作伙伴攜手并進,力爭為社會、為路橋行業貢獻更多力量。
-
行業歷程4
年
-
業務領域6
+
類
經營范圍
業務涉及公路、市政、水利等全方位施工領域
產品目錄
查看所有產品 →
資訊動態
查看更多
-
精河縣2023年農村公路建設項目第四合同段項目2023年是繁忙的一年,在下半年,我司砥礪前行,不忘初心,保證工程質量和工期的基礎上再接再厲,又創新高。我們定會秉承“誠信為本”的原則,用誠摯的施工態度,做出高質量的工程。 在工期內按時保質保量的完成我們的工程。
-
精河縣茫丁鄉Y032線K17+647岔口-嘎順呼都格村公路建設項目2023年7月,精河縣茫丁鄉Y032線K17+647岔口-嘎順呼都格村公路建設項目一片火熱景象。 截止目前,項目人員已全部上崗,工程正如期穩步進行中,確保工程如期完成。 精河縣茫丁鄉Y032線K17+647岔口—嘎順呼都格村公路(南外環)項目全長19.04公里,按照三級道路標準建設。交通建設作為城市發展的大動脈,承載著人們的出行,串聯著人們的生活,項目建成后,將會成為帶動城市的“經濟沃土”。
-
恭喜安陽市S303濮安線清池西至林州界段功能性修復養護工程,開工大吉!2023年3月我司順利承接安陽市S303濮安線清池西至林州界段功能性修復養護工程。在這春風送暖萬象更新的季節,我們迎來了工程的重大開工! 安陽市 S303 濮安線清池西至林州界段功能性修復養護工程,項目起點位于殷都區清池西(K122+000),路線經過磊口、鹿山向西行進,終點位于林州界(K128+634),建設里程共計6.634km。 現工地已全 面開展施工,我們定將以誠信為本,保持初心,以過硬的工程質量及嚴格的管理要求,保證工程的順利進行。讓我們共同努力,攜手共贏。
-
恭喜我司喜中灌陽至平樂高速公路路面工程№1標段,開工大吉2022年10月,繼9月份中標精河縣茫丁鄉公路建設項目后,我司又迎來了新的挑戰與機遇,參與廣西省桂林市灌陽縣灌陽至平樂高速公路第LM-1合同段的招標并順利中標。 廣西灌陽至平樂高速公路是國家高速公路G59的重要組成部分,對于桂林市實現“縣縣通高速”,進一步優化交通路網布局,方便沿線三縣(自治縣)群眾出行,加快三縣(自治縣)經濟社會發展具有重要而深遠的意義。 現工地已開始全部施工,我們將不負重任,以扎實的工作作風,過硬的工程質量及嚴格的管理要求,確保該工程如期完工。
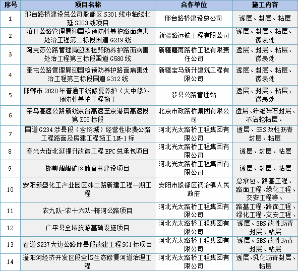
工程業績
查看更多
資質榮譽
以高品質工程質量,服務新老客戶
公路-市政-水利施工總承包
自有多種公路大型設備及經驗豐富的人才隊伍
近期施工